外部表キャッシュを使用した外部表のパフォーマンスの向上
Oracle Autonomous AI Databaseの外部表キャッシュを使用すると、アクセス頻度の高いデータをデータベースの外部表からキャッシュできます。
外部表キャッシュは、Oracle AI Database 26aiでのみサポートされています。
- Autonomous AI Databaseの外部表キャッシュについて
外部表キャッシュは、外部表からのデータを格納するAutonomous AI Databaseの記憶域です。 - 外部表キャッシュのクイック・スタート
外部表キャッシュの作成および移入の開始に役立つ例を示します。 - キャッシュ・プリファレンスの選択
外部表のキャッシュ動作やサイズ割当てなど、適切なキャッシュ・プリファレンスを選択する方法について説明します。 - 外部表キャッシュを作成するための前提条件
外部表キャッシュを作成するための前提条件をリストします。 - 外部表に対するポリシーベースのキャッシュの使用
Autonomous AI Databaseで外部表にポリシーベースのキャッシュを使用する方法を説明します。 - 外部表に対する自動キャッシュの使用
Autonomous AI Databaseで外部表に対して自動キャッシュを使用する方法を説明します。 - 外部表キャッシュ・パフォーマンスのモニターおよび診断
Autonomous AI Databaseには、外部表キャッシュをモニターできるビューが用意されています。 - 外部表キャッシュのユースケース
外部表キャッシュが有益な一般的なシナリオについて説明します。
親トピック: 機能
Autonomous AI Databaseの外部表キャッシュについて
外部表キャッシュは、外部表からのデータを格納するAutonomous AI Databaseのストレージ領域です。
外部データはデータベースによって管理されませんが、外部表を使用してデータベース外部のデータを問い合せることができます。外部表に対する問合せは、データにアクセスするたびにオブジェクト・ストアに格納されている外部ファイルからフェッチする必要があるため、データベース表に対する問合せほど高速ではありません。
外部表キャッシュを使用すると、アクセス頻度の高い外部データをローカルに格納できます。キャッシュを使用すると、外部表に対する問合せでAutonomous AI Database内からデータを直接取得できるため、非常に高速になります。このキャッシュ・メカニズムはアプリケーションに対して完全に透過的であるため、アクセスを高速化するために既存のSQL文またはワークフローを変更する必要はありません。Parquet表、ORC表、AVRO表、CSV表およびIceberg表に作成されたパーティション表および非パーティション表の外部表キャッシュを作成できます。
-
分析のパフォーマンスの向上: 頻繁にアクセスされる外部データに対して問合せが数倍高速になります。同じデータに定期的にアクセスするダッシュボード、レポートおよび分析ツールに最適です。
-
100%透過的: キャッシュ・メカニズムは完全に透過的です。アプリケーションは、問合せ、ダッシュボードまたはアプリケーションに変更を加えることなく、高速化の恩恵を受けることができます。
-
クラウド・コストの削減: マルチクラウド・アプリケーションでは、キャッシュによってリモート・ストレージからの外部データ取得を繰り返す必要性が軽減されるため、リージョンまたはクラウド間のデータへのアクセスに関連するデータ・エグレス料金が削減されます。
-
ファイングレインで柔軟なキャッシュ制御: すべてのファイル、ファイルの割合、または最近更新されたデータのみをキャッシュできます。外部表キャッシュのキャッシュ・データ、キャッシュ・サイズおよび記憶域制限を制御できます。
データベース内の外部表キャッシュは、自動またはポリシーベースの設定で管理できます。ポリシーベースのキャッシュ管理では、キャッシュからファイルを移入、リフレッシュおよびリタイアする単純なポリシーを定義できるため、キャッシュの内容とメンテナンスを正確に制御できます。
詳細は、外部データのクエリを参照してください。
親トピック: 外部表キャッシュを使用した外部表のパフォーマンスの向上
外部表キャッシュを使用したクイック・スタート
外部表キャッシュの作成および移入の開始に役立つ例を示します。
SALESスキーマのポリシーベースの外部表キャッシュを作成します。
キャッシュを作成すると、最初は空になり、移入が有効になります。キャッシュ・サイズは、スキーマに定義された領域割当て制限に応じて、割り当てられた制限に達するまで、ファイルが追加されるたびに増加します。
DBMS_EXT_TABLE_CACHE.CREATE_CACHEを使用して、スキーマの外部表キャッシュを作成します。たとえば:BEGIN
DBMS_EXT_TABLE_CACHE.CREATE_CACHE (
owner => 'SALES',
table_name => 'STORE_SALES',
partition_type => 'PATH');
END;
/
これにより、SALESスキーマのSTORE_SALES表のキャッシュが作成されます。STORE_SALESは、オブジェクト・ストアに格納されているデータを指す外部表です。
ownerパラメータでは、スキーマ名を指定します。この例では、SALESユーザーの外部表キャッシュを作成します。
partition_typeは、キャッシュの分割方法を制御します。'PATH'では、キャッシュは各ソース・ファイルのフォルダ・パスによってパーティション化されます。FILE$PATHは、そのフォルダ・パス(ファイル名の前にあるものすべて)を格納する非表示の列です。
…/n/<ns>/b/<bucket>/o/sales/2024/09/data1.parquetの場合、FILE$PATH = 'sales/2024/09/' (フォルダ)になります。
USER_EXTERNAL_TAB_CACHESビューを問い合せて、キャッシュの作成を確認できます。たとえば:SELECT external_table_name, cached, disabled
FROM user_external_tab_caches;DBMS_EXT_TABLE_CACHE.VALIDATEプロシージャを使用して、外部表キャッシュを検証します。参照される外部表がデータベースで見つからない場合は、エラーが報告されます。たとえば:BEGIN
DBMS_EXT_TABLE_CACHE.VALIDATE (
owner => 'SALES',
table_name => 'STORE_SALES',
raise_errors => TRUE);
END;
/DBMS_EXT_TABLE_CACHE.ADD_TABLEを実行して、表全体をキャッシュに移入します。たとえば:
BEGIN
DBMS_EXT_TABLE_CACHE.ADD_TABLE (
owner => 'SALES',
table_name => 'STORE_SALES');
END;
/この例では、STORE_SALES表をキャッシュに移入しようとします。
自動管理外部表キャッシュの作成
デフォルトでは、自動キャッシュは無効です。自動キャッシュを有効にすると、AUTOキャッシュが自動的に作成されます。
DBMS_CACHE.SET_USER_PROPERTYを実行して、HRスキーマの外部表の自動キャッシュを有効にします。たとえば: BEGIN
DBMS_CACHE.SET_USER_PROPERTY (
property_name => 'max_cache_size',
property_value_num => 10737418240);
END;
/この例では、HRスキーマの自動キャッシュを有効にし、MAX_CACHE_SIZEパラメータを10737418240バイトに設定し、HRスキーマの外部表の最大キャッシュ割当てとして10 GBを指定します。また、外部表に必要なキャッシュを作成し、移入します。
BEGIN
DBMS_CACHE.SET_GLOBAL_PROPERTY (
property_name => 'max_cache_percent',
property_value_num => 20);
END;
/MAX_CACHE_PERCENTグローバル・プロパティを使用して、すべてのユーザーのデフォルトのキャッシュ制限を設定します。 MAX_CACHE_PERCENTを20に設定すると、自動外部表キャッシュでは、各ユーザーに割り当てられた表領域割当て制限の最大20%を使用できます(たとえば、100 GB割当て制限を持つユーザーは、最大20 GB (最大2 GBの10 GB割当て制限を持つユーザー)をキャッシュできます)。このグローバル設定は自動キャッシュにのみ適用され、ユーザーごとであり、すべてのユーザー間の合計制限ではありません。DBMS_CACHE.SET_USER_PROPERTYプロシージャを実行して、個々のユーザーに対してこのデフォルトをオーバーライドできます。
SELECT external_table_name, cached, auto
FROM all_external_tab_caches;DBMS_CACHE.REFRESHプロシージャを使用して、指定したユーザーのすべてのキャッシュに対してオンデマンド・リフレッシュを実行することもできます。たとえば:BEGIN
DBMS_CACHE.REFRESH (
owner => 'HR',
refresh_type => 'ALL');
END;
/この例では、既存のキャッシュを更新し、必要に応じてHRスキーマの新しい外部表キャッシュを作成します。refresh_typeプロパティは、リフレッシュが実行されるスコープを指定します。
親トピック: 外部表キャッシュを使用した外部表のパフォーマンスの向上
キャッシュ・プリファレンスの選択
外部表キャッシュは、データベース内にスキーマ・オブジェクトとして作成されます。このスキーマ・オブジェクトには、表および索引がデータファイルに格納される方法と同様の物理領域が割り当てられます。外部表キャッシュを作成すると、スキーマに新しい表が作成され、スキーマに設定された領域割当て制限も外部表キャッシュに適用されます。
-
ポリシーベースのキャッシュ管理
-
キャッシュの作成方法、移入方法、リフレッシュ方法およびリタイア方法を明示的に定義します。
-
キャッシュの内容とライフサイクルを詳細に制御できます。
-
予測可能なキャッシュ動作またはカスタマイズされたキャッシュ動作が必要な場合に適しています。
-
-
自動キャッシュ管理
-
データベースは、キャッシュを自動的に作成、移入、リフレッシュおよび削除します。
-
アクションは、外部表の問合せパターンおよびワークロードの使用によって駆動されます。
-
キャッシュ動作が手動操作なしで動的に適応する必要がある環境に最適です。
-
親トピック: 外部表キャッシュを使用した外部表のパフォーマンスの向上
外部表キャッシュの作成の前提条件
外部表キャッシュを作成するための前提条件をリストします。
-
外部表キャッシュは、独自のスキーマおよび所有する外部表に対してのみ作成できます。
-
キャッシュ・データに十分なストレージ容量があることを確認するために、スキーマに適切な領域割当て制限が割り当てられている必要があります。
-
オブジェクト・ストアに格納されている外部表ファイルにアクセスするには、資格証明が必要です。Oracle Cloud Infrastructure Object Storeにアクセスするためにリソース・プリンシパル資格証明を有効にする場合は、資格証明を作成する必要はありません。
親トピック: 外部表キャッシュを使用した外部表のパフォーマンスの向上
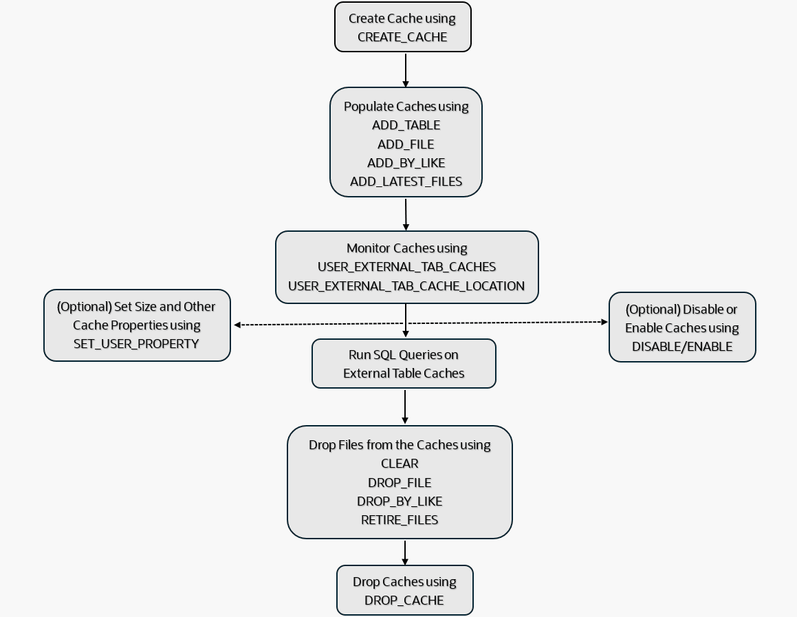
外部表に対するポリシーベースのキャッシュの使用
Autonomous AI Databaseで外部表にポリシーベースのキャッシュを使用する方法について説明します。
ポリシーベースのキャッシュでは、外部データがデータベース内でキャッシュ、リフレッシュおよび管理される方法を明示的に制御できます。この方法では、DBMS_EXT_TABLE_CACHEパッケージで使用可能なPL/SQLプロシージャを使用して、キャッシュ・ポリシーを定義し、キャッシュ・ライフサイクル全体を管理します。これらのプロシージャを使用すると、キャッシュの作成と移入、キャッシュからのファイルの削除、キャッシュの有効化または無効化など、様々なキャッシュ・ライフサイクル操作を明示的に実行できます。
この方法では、キャッシュ動作を詳細に制御できます。キャッシュする外部表ファイルまたは外部表のデータの割合を指定できるため、ワークロード要件に基づいてキャッシュ領域を最適に使用できます。ADD_BY_LIKEやADD_LATEST_FILESなどのプロシージャを使用すると、ファイル名パターン、変更時間、データ・フレッシュネス基準など、複数のパラメータに基づいて、ファイルをフィルタ処理してキャッシュに移入できます。同様に、CLEAR、RETIRE_FILES、DROP_BY_LIKEなどのプロシージャを使用して、キャッシュからファイルを削除できます。
ポリシーベースのキャッシュは自動削除アルゴリズムでは管理されないため、領域不足の場合、データベースによって自動的に削除されることはありません。キャッシュ領域が使用できなくなった場合、追加の領域が解放されるまで、新しいファイルの移入に失敗することがあります。このアプローチにより柔軟性が向上し、キャッシュ・コンテンツをより詳細に制御する必要があるワークロードに最適です。
詳細は、DBMS_EXT_TABLE_CACHEパッケージを参照してください。
次のフローチャートは、DBMS_EXT_TABLE_CACHEパッケージを使用してポリシーベースのキャッシュを管理するステップの概要を示しています。これには、キャッシュの作成、移入、削除などの主要なステップが含まれます。
トピック
- 外部表キャッシュへのファイルの移入
以前に作成したポリシーベースのキャッシュの移入方法について説明します。 - 外部表キャッシュからのファイルの削除
外部表キャッシュからファイルを削除する例を示します。 - 外部表キャッシュの無効化および有効化
外部表キャッシュの無効化および有効化の例を示します。 - 外部表キャッシュの削除
外部表キャッシュを削除する例を示します。 - ポリシーベース・キャッシュのオプション・サイズ設定プリファレンスの設定
Autonomous AI Databaseでポリシーベースの外部表キャッシュのサイズ設定プリファレンスを設定する方法について説明します。
親トピック: 外部表キャッシュを使用した外部表のパフォーマンスの向上
外部表キャッシュへのファイルの移入
以前に作成したポリシーベースのキャッシュを移入する方法について説明します。
キャッシュを作成したら、ファイルをキャッシュに移入できます。移入ファイルは、指定された外部表ファイルの内容をキャッシュにロードします。表からすべてのファイルを移入するか、表の特定の割合を移入するか、または移入するファイルを制限するフィルタ条件を指定できます。たとえば、ファイル名または日付範囲に基づいてファイルをフィルタできます。
-
スキーマに割り当てられた領域割当て容量に応じて、Oracleはファイルをキャッシュに移入しようとします。割り当てられた割当て制限に達すると、必要な領域が割り当てられていないかぎり、Oracleはファイルの移入を停止します。
-
外部表キャッシュは自動的にはリフレッシュされません。オブジェクト・ストア上のファイルが変更されたときにキャッシュを更新するには、ファイルを再移入する必要があります。
-
ファイルがオブジェクト・ストアから削除されると、対応するキャッシュ・データはただちに無効になり、取得できなくなります。
外部表キャッシュへの表の追加
DBMS_EXT_TABLE_CACHE.ADD_TABLEを使用して、表全体または外部表の特定の割合をキャッシュに移入します。
例
BEGIN
DBMS_EXT_TABLE_CACHE.ADD_TABLE (
owner => 'SALES',
table_name => 'STORE_SALES');
END;
/この例では、STORE_SALES表をキャッシュに移入しようとし、すでに移入されている既存のファイルをスキップします。
BEGIN
DBMS_EXT_TABLE_CACHE.ADD_TABLE (
owner => 'SALES',
table_name => 'STORE_SALES',
percent_files => 80);
END;
/この例では、STORE_SALES表の80%をキャッシュに移入しようとし、すでに移入されている既存のファイルをスキップします。
percent_filesパラメータはオプションです。このパラメータを指定しない場合、表全体がキャッシュに移入されます。
詳細は、ADD_TABLEプロシージャを参照してください。
外部表キャッシュへのファイルの追加
-
ADD_FILE: 単一のファイルをキャッシュに追加します。 -
ADD_BY_LIKE: 指定されたパス・フィルタに基づいて、指定された1つ以上のファイルを追加します。 -
ADD_LATEST_FILES: 指定された時間間隔に基づいて1つ以上のファイルを追加します。
例
DBMS_EXT_TABLE_CACHE.ADD_FILEプロシージャを使用して、単一のファイルを外部表キャッシュに移入します。たとえば:BEGIN
DBMS_EXT_TABLE_CACHE.ADD_FILE (
owner => 'SALES',
table_name => 'STORE_SALES',
file_url => 'https://swiftobjectstorage.us-ashburn-1.oraclecloud.com/v1/your_namespace/your_bucket/salesdata.parquet'
);
END;
/この例では、salesdata.parquetファイルからキャッシュにデータを移入します。
この例では、指定したファイルがキャッシュに存在し、ファイルが最後にキャッシュされてから変更されていない場合に、キャッシュへのファイルの移入をスキップします。
詳細は、ADD_FILEプロシージャを参照してください。
DBMS_EXT_TABLE_CACHE.ADD_BY_LIKEプロシージャを使用して、1つ以上のファイルを外部表キャッシュに移入します。たとえば:BEGIN
DBMS_EXT_TABLE_CACHE.ADD_BY_LIKE (
owner => 'SALES',
table_name => 'STORE_SALES',
path_filters => '["https://swiftobjectstorage.us-ashburn-1.oraclecloud.com/v1/your_namespace/your_bucket/sales%.parquet",
"https://swiftobjectstorage.us-ashburn-1.oraclecloud.com/v1/your_namespace/your_bucket/customer%.parquet"]'
);
END;
/この例では、salesまたはcustomerで始まるすべてのファイルに名前を移入しますが、すでに移入されているファイルは除外します。
BEGIN
DBMS_EXT_TABLE_CACHE.ADD_BY_LIKE (
owner => 'SALES',
table_name => 'STORE_SALES',
path_filters => '["https://swiftobjectstorage.us-ashburn-1.oraclecloud.com/v1/your_namespace/your_bucket/sales#_data1.parquet",
"https://swiftobjectstorage.us-ashburn-1.oraclecloud.com/v1/your_namespace/your_bucket/sales#_data2.parquet"]',
esc_char => '#',
force => TRUE);
END;
/この例では、sales_data1.parquetおよびsales_data2.parquetファイルをキャッシュに移入します。
この例では、#文字がエスケープ文字として定義されています。'#'に続く'_'文字は、任意の1文字に一致するワイルドカードとしてではなく、リテラル・アンダースコアとして扱われます。
詳細は、ADD_BY_LIKEプロシージャを参照してください。
DBMS_EXT_TABLE_CACHE.ADD_LATEST_FILESプロシージャを使用して、最終変更日に基づいて1つ以上のファイルを外部表キャッシュに移入します。たとえば:BEGIN
DBMS_EXT_TABLE_CACHE.ADD_LATEST_FILES (
owner => 'SALES',
table_name => 'STORE_SALES',
since => INTERVAL '7' DAY,
max_files => 5,
force => TRUE);
END;
/sinceパラメータは時間間隔を指定します。過去7日以内に変更されたファイルのみがキャッシュに移入されます。
max_filesパラメータは、キャッシュに移入できるファイルの数を制限します。この例では、5つのファイルのみを移入します。
forceパラメータでは、ファイルが変更されていない場合でも、指定されたファイルが強制的にキャッシュで上書きされます。
詳細は、ADD_LATEST_FILESプロシージャを参照してください。
親トピック: 外部表に対するポリシーベースのキャッシュの使用
外部表キャッシュからのファイルの削除
外部表キャッシュからファイルを削除する例を示します。
外部表キャッシュのクリア
DBMS_EXT_TABLE_CACHE.CLEARを使用して、外部表キャッシュからすべてのファイルを削除します。たとえば:
BEGIN
DBMS_EXT_TABLE_CACHE.CLEAR (
owner => 'SALES',
table_name => 'STORE_SALES');
END;
/この例では、STORE_SALESキャッシュからすべてのファイルを削除し、削除されたファイルで使用されるすべての領域の割当てを解除します。
詳細は、CLEARプロシージャを参照してください。
外部表キャッシュからのファイルの削除
-
DROP_FILE: キャッシュから単一のファイルを削除します。 -
DROP_BY_LIKE: 指定されたパス・フィルタに基づいてキャッシュから1つ以上のファイルを削除します。 -
RETIRE_FILES: 指定した間隔に基づいてキャッシュから1つ以上のファイルを削除します。
例
DBMS_EXT_TABLE_CACHE.DROP_FILEを使用して、外部表キャッシュからファイルを削除します。たとえば:
BEGIN
DBMS_EXT_TABLE_CACHE.DROP_FILE (
owner => 'SALES',
table_name => 'STORE_SALES',
file_url => 'https://swiftobjectstorage.us-ashburn-1.oraclecloud.com/v1/your_namespace/your_bucket/salesdata.parquet'
);
END;
/この例では、salesdata.parquetファイルをキャッシュから削除し、削除されたファイルによって使用されているすべての領域を割当て解除します。
詳細は、DROP_FILEプロシージャを参照してください。
DBMS_EXT_TABLE_CACHE.DROP_BY_LIKEを使用して、path_filtersパラメータに基づいて1つ以上のファイルを削除します。たとえば:
BEGIN
DBMS_EXT_TABLE_CACHE.DROP_BY_LIKE (
owner => 'SALES',
table_name => 'STORE_SALES',
path_filters => '["https://swiftobjectstorage.us-ashburn-1.oraclecloud.com/v1/your_namespace/your_bucket/salesdata.parquet",
"https://swiftobjectstorage.us-ashburn-1.oraclecloud.com/v1/your_namespace/your_bucket/salesdata1.parquet"]'
);
END;
/この例では、salesdata.parquetおよびsalesdata1.parquetファイルをキャッシュから削除し、削除されたファイルによって使用されているすべての領域を割当て解除します。
BEGIN
DBMS_EXT_TABLE_CACHE.DROP_BY_LIKE (
owner => 'SALES',
table_name => 'STORE_SALES',
path_filters => '["https://swiftobjectstorage.us-ashburn-1.oraclecloud.com/v1/your_namespace/your_bucket/sales#_data1.parquet",
"https://swiftobjectstorage.us-ashburn-1.oraclecloud.com/v1/your_namespace/your_bucket/sales#_data2.parquet"]'
);
END;
/この例では、sales#_data1およびsales#_data2ファイルをキャッシュから削除し、削除されたファイルによって使用されているすべての領域を割当て解除します。
この例では、#文字がエスケープ文字として定義されています。'#'に続く'_'文字は、任意の1文字に一致するワイルドカードとしてではなく、リテラル・アンダースコアとして扱われます。
詳細は、DROP_BY_LIKEプロシージャを参照してください。
DBMS_EXT_TABLE_CACHE.RETIRE_FILESを使用して、指定した間隔に基づいて1つ以上のファイルを削除します。たとえば:
BEGIN
DBMS_EXT_TABLE_CACHE.RETIRE_FILES (
owner => 'SALES',
table_name => 'STORE_SALES',
before => INTERVAL '30' DAY);
END;
/この例では、キャッシュから30日より古いファイルを削除し、削除されたファイルで使用されるすべての領域を割当て解除します。
詳細は、RETIRE_FILESプロシージャを参照してください。
前述の例では、キャッシュの保持中にキャッシュから1つ以上のファイルを削除します。必要に応じて、ファイルを再度キャッシュにロードできます。詳細は、外部表キャッシュへのファイルの移入を参照してください。
親トピック: 外部表に対するポリシーベースのキャッシュの使用
外部表キャッシュの無効化および有効化
外部表キャッシュを無効化および有効化する例を示します。
DBMS_EXT_TABLE_CACHE.DISABLEを実行して、データベースからの外部表キャッシュを無効にします。キャッシュを無効にしても、キャッシュからデータは削除されません。かわりに、キャッシュにはDISABLEDのフラグが付けられ、オプティマイザではクエリー・リライトにキャッシュを使用できません。
例
BEGIN
DBMS_EXT_TABLE_CACHE.DISABLE (
owner => 'SALES',
table_name => 'STORE_SALES');
END;
/この例では、STORE_SALESキャッシュを無効にします。
詳細は、DISABLEプロシージャを参照してください。
外部表キャッシュを無効にした後、DBMS_EXT_TABLE_CACHE.ENABLEを使用してキャッシュを有効にします。
BEGIN
DBMS_EXT_TABLE_CACHE.ENABLE (
owner => 'SALES',
table_name => 'STORE_SALES'
);
END;
/この例では、STORE_SALESキャッシュを有効にします。
詳細は、ENABLEプロシージャを参照してください。
親トピック: 外部表に対するポリシーベースのキャッシュの使用
外部表キャッシュの削除
外部表キャッシュを削除する例を示します。
DBMS_EXT_TABLE_CACHE.DROP_CACHEを実行して、外部表キャッシュを削除します。DBMS_EXT_TABLE_CACHE.DROP_CACHEプロシージャは、指定された外部表キャッシュをデータベースから削除し、キャッシュに関連付けられた記憶域を解放します。
例:
BEGIN
DBMS_EXT_TABLE_CACHE.DROP_CACHE (
owner => 'SALES',
table_name => 'STORE_SALES');
END;
/この例では、SALESスキーマからSTORE_SALESキャッシュを削除します。
キャッシュを削除すると、そのメタデータがデータ・ディクショナリから削除され、そのキャッシュされたすべてのデータが削除されます。
詳細は、DROP_CACHEプロシージャを参照してください。
USER_EXTERNAL_TAB_CACHESビューを問い合せて、キャッシュが削除されたことを確認します。たとえば:SELECT external_table_name, cached
FROM user_external_tab_caches;詳細は、DBA_EXTERNAL_TAB_CACHESビューおよびUSER_EXTERNAL_TAB_CACHESビューを参照してください。
親トピック: 外部表に対するポリシーベースのキャッシュの使用
ポリシーベースのキャッシュのオプション・サイズ設定プリファレンスの設定
Autonomous AI Databaseでポリシーベースの外部表キャッシュのサイズ設定プリファレンスを設定する方法について説明します。
デフォルトでは、ユーザーの外部表キャッシュは無効になっています。外部表キャッシュを有効化および作成するには、DBMS_EXT_TABLE_CACHE.CREATE_CACHEプロシージャを使用します。キャッシュはデフォルト・スキーマに作成され、スキーマに定義された領域割当て制限を継承します。ただし、DBMS_EXT_TABLE_CACHE.SET_USER_PROPERTYプロシージャを使用して、外部表キャッシュの領域割当て制限を定義することもできます。DBMS_EXT_TABLE_CACHE.SET_USER_PROPERTYプロシージャのPROPERTY_NAMEおよびPROPERTY_VALUEパラメータを使用して、領域割当て制限を設定します。
PROPERTY_NAMEパラメータは、MAX_CACHE_SIZEおよびMAX_CACHE_PERCENT値を受け入れます。MAX_CACHE_SIZEプロパティは、外部キャッシュの合計サイズをバイト単位で指定します。MAX_CACHE_PERCENTプロパティは、指定されたユーザーの割当ての割合として、外部キャッシュの合計サイズを指定します。
例
BEGIN
DBMS_EXT_TABLE_CACHE.SET_USER_PROPERTY (
property_name => 'MAX_CACHE_PERCENT',
property_value => 50,
owner => 'SALES');
END;
/
この例では、SALESスキーマのキャッシュ・プリファレンスをMAX_CACHE_PERCENTに設定します。
property_valueは50%で、SALESスキーマのキャッシュ領域割当て制限が、SALESに定義されている合計領域割当て制限の最大50%であることを指定します。
BEGIN
DBMS_EXT_TABLE_CACHE.SET_USER_PROPERTY (
owner => 'SALES',
property_name => 'MAX_CACHE_SIZE',
property_value => 5368709120);
END;
/この例では、SALESスキーマのキャッシュ・プリファレンスをMAX_CACHE_SIZEに設定します。
property_valueは5368709120で、SALESスキーマの最大キャッシュ・サイズが最大5GBであることを指定します。
詳細は、SET_USER_PROPERTYプロシージャおよびCREATE_CACHEプロシージャを参照してください。
DBMS_EXT_TABLE_CACHE.GET_USER_PROPERTYを使用して、キャッシュ・サイズのプロパティを取得します。
例:
SET SERVEROUTPUT ON
DECLARE
max_cache_sz NUMBER,
BEGIN
max_cache_sz := DBMS_EXT_TABLE_CACHE.GET_USER_PROPERTY (
property_name => 'MAX_CACHE_SIZE',
owner => 'SALES');
END;
/詳細は、GET_USER_PROPERTYファンクションを参照してください。
キャッシュ・サイズ・プロパティの設定には、次の優先順位があります。
-
MAX_CACHE_SIZE、MAX_CACHE_PERCENTおよび領域割当て制限が定義されている場合、MAX_CACHE_PERCENTはMAX_CACHE_SIZEより優先されます。 -
MAX_CACHE_SIZEのみが定義され、MAX_CACHE_PERCENTまたは領域割当て制限が定義されていない場合、MAX_CACHE_SIZEが優先されます。 -
領域割当て制限のみが定義され、
MAX_CACHE_SIZEおよびMAX_CACHE_PERCENTが定義されていない場合、キャッシュ・サイズ割当て制限のデフォルトは、スキーマ割当て制限の合計の10%になります。 -
MAX_CACHE_SIZE、MAX_CACHE_PERCENTまたは領域割当て制限が定義されていない場合、キャッシュ領域割当て制限はデフォルトでUNLIMITEDに設定されます。
キャッシュ領域の使用状況を監視するには、
ALL_EXTERNAL_TAB_CACHESビューのCACHE_CUR_SIZE列を問い合せます。詳細は、DBA_EXTERNAL_TAB_CACHESビューおよびUSER_EXTERNAL_TAB_CACHESビューを参照してください。
親トピック: 外部表に対するポリシーベースのキャッシュの使用
外部表に対する自動キャッシュの使用
Autonomous AI Databaseで外部表の自動キャッシュを使用する方法を説明します。
データベースの自動キャッシュを有効にすると、データベースによって、作成、移入、リフレッシュ、削除などのキャッシュ・ライフサイクル全体が自動的に管理され、介入は必要ありません。Oracleでは、内部メカニズムを使用して、キャッシュのメリットを享受できる外部表、キャッシュのリフレッシュ時期、および使用パターンと使用可能なストレージ領域に基づいて削除するタイミングを決定します。この方法では、キャッシュ使用率が継続的に監視されるため、キャッシュ管理のオーバーヘッドが削減され、アクセス頻度の高い外部表データがキャッシュ内に残って問合せのレスポンス時間を改善できます。
デフォルトでは、自動キャッシュはデータベースで有効になっていません。これを有効にするには、DBMS_CACHEパッケージに用意されているDBMS_CACHE.SET_USER_PROPERTYなどのプロシージャを使用して、キャッシュ・サイズをゼロ以外の値に設定する必要があります。要件に応じて、特定のユーザーに対して、またはすべてのデータベース・ユーザーのデフォルト設定として、自動キャッシュを構成できます。
外部表の自動キャッシュが有効になっている場合、Oracleは、AUTOとマークされた外部表キャッシュを作成し、割当て制限が許可されている場合は、外部表から対応するすべてのデータをキャッシュに移入します。AUTOキャッシュは、通常のスケジュールで自動的にリフレッシュされます。ただし、DBMS_CACHE.REFRESHまたはDBMS_CACHE.CLEARプロシージャを使用して、キャッシュをそれぞれリフレッシュまたは削除することもできます。
Oracleでは、最低使用頻度(LRU)に似た削除アルゴリズムを使用して、AUTOキャッシュを管理します。領域が不足すると、最近アクセスされたキャッシュはリフレッシュ・サイクル中に自動的に削除され、ストレージ領域が解放されます。
トピック
- 外部表の自動キャッシュの有効化
自動キャッシュ・プロパティの構成方法について説明します。 - 外部表キャッシュのリフレッシュ
指定したスキーマのAUTOキャッシュをリフレッシュする例を示します。 - 外部表キャッシュの削除
指定したスキーマのAUTOキャッシュを削除する例を示します。
親トピック: 外部表キャッシュを使用した外部表のパフォーマンスの向上
外部表の自動キャッシュの有効化
自動キャッシュ・プロパティを構成する方法について説明します。
デフォルトでは、自動キャッシュは無効になっています。外部表の自動キャッシュは、すべてのデータベース・ユーザーまたは特定のユーザーに対してグローバルに有効にできます。自動キャッシュを有効にすると、データベースによって外部表キャッシュが自動的に作成されます。新しく作成されたキャッシュはすべてAUTOとしてマークされます。既存のキャッシュは、引き続きポリシーベースのキャッシュ管理設定に従います。
DBMS_CACHE.SET_GLOBAL_PROPERTYまたはDBMS_CACHE.SET_USER_PROPERTYを使用して、AUTOキャッシュ・プロパティを設定します。これには、グローバルに自動キャッシュを有効にするプロパティや、指定したユーザーに対して自動キャッシュを有効にするプロパティが含まれます。ユーザー・レベルのキャッシュ・プリファレンスは、グローバル・キャッシュ・プリファレンスよりも優先されます。これらのプロシージャのPROPERTY_NAMEおよびPROPERTY_VALUEパラメータを使用して、外部表キャッシュの領域割当て制限を設定します。
指定された領域割当て容量に応じて、Oracleはキャッシュを作成し、外部表データ全体をキャッシュに移入しようとします。キャッシュ・サイズが外部表のデータ全体に対応するのに十分でない場合、移入プロセスは失敗します。
キャッシュ領域の使用状況を監視するには、
ALL_EXTERNAL_TAB_CACHESビューのCACHE_CUR_SIZE列を問い合せます。詳細は、DBA_EXTERNAL_TAB_CACHESビューおよびUSER_EXTERNAL_TAB_CACHESビューを参照してください。
親トピック: 外部表に対する自動キャッシュの使用
外部表キャッシュのリフレッシュ
指定されたスキーマのAUTOキャッシュをリフレッシュする例を示します。
-
新しいキャッシュを追加します。
-
無効なキャッシュを削除します(アクセスできなくなったキャッシュは無効としてマークされ、後続のリフレッシュ・サイクルで削除されます)。
-
既存のキャッシュを更新または再移入します。
-
領域不足のときに、最近アクセスされていないキャッシュを削除します。
または、DBMS_CACHE.REFRESHプロシージャを使用して、HRユーザーのすべてのキャッシュに対してオンデマンド・リフレッシュを実行することもできます。
親トピック: 外部表に対する自動キャッシュの使用
外部表キャッシュの削除
指定されたスキーマのAUTOキャッシュを削除する例を示します。
リフレッシュ・サイクルごとに、無効なキャッシュおよび最も最近アクセスされたキャッシュがデータベースから削除されます。または、DBMS_CACHE.CLEARプロシージャを使用して、指定したユーザーのすべてのキャッシュを削除できます。
親トピック: 外部表に対する自動キャッシュの使用
外部表キャッシュのパフォーマンスの監視および診断
Autonomous AI Databaseには、外部表キャッシュをモニターできるビューが用意されています。
| 表示 | 摘要 |
|---|---|
|
データベース内のすべての外部表キャッシュまたはユーザーの外部表キャッシュに関する情報を提供します。 |
|
|
現在のユーザーがアクセスでき、キャッシュされた外部表に属するクラウド・ストレージ内のファイルに関する情報を提供します。 |
|
|
現在のユーザーが所有し、キャッシュされた外部表に属するクラウド・ストレージ内のファイルに関する情報を提供します。このビューは、 |
これらのビューには、外部表のキャッシュされたデータがデータベース内でどのように格納、アクセスおよび管理されるかに関する詳細情報が表示されます。これらのビューを使用すると、キャッシュ・パフォーマンスのモニター、失効データまたは古いデータの識別、領域使用率の分析を行い、最適な問合せ効率を確保できます。これらのビューを監視することで、キャッシュのリフレッシュが必要なタイミングを検出し、キャッシュ・サイズが構成された制限の範囲内にあることを確認し、外部データ・アクセスに関連するパフォーマンス・ボトルネックを診断できます。
例:
SELECT table_name, cached, stale, last_refreshed, last_accessed
FROM all_external_tab_cache_locations
ORDER BY stale DESC, usage_count DESC;次の問合せは、キャッシュ・インベントリおよび領域使用量に関する情報を提供します。
SELECT external_table_name, cache_cur_size, cache_max_size, disabled
FROM user_external_tab_caches;親トピック: 外部表キャッシュを使用した外部表のパフォーマンスの向上
外部表キャッシュのユースケース
外部表キャッシュが有益な一般的なシナリオについて説明します。
| ユースケース | キャッシュ対象 | 原価影響 | パフォーマンスへの影響 | ノート |
|---|---|---|---|---|
|
外部表を介した対話型BIまたはダッシュボード |
頻繁に問い合せられる外部表またはパーティション・フィード・ダッシュボード |
クラウド間またはリージョン間の読取りの繰返しを排除します |
より高速で一貫した応答時間のためにホット・データをローカルに保持し、コールド・スタートを回避 |
最も一般的なシナリオです。 |
|
マルチクラウド分析(たとえば、S3またはGCSまたはAzureを読み取るOCI上のAutonomous AI Database) |
OCI以外のオブジェクト・ストアからアクセスされるホット・データセット |
クロス・クラウド・エグレスを削減し、プロバイダーのリクエスト料金を削減 |
リモートI/Oおよびネットワーク・レイテンシの削除 |
コストとレイテンシの一体化 |
|
クロス・リージョン(同じクラウド)アクセス |
別のリージョンの外部データ |
リピート・スキャンでリージョン間のエグレスを回避 |
読取りのローカライズによるレイテンシの削減 |
マルチクラウドと同じ理由 |
|
外部データに対するマテリアライズド・ビューのリフレッシュ |
マテリアライズド・ビューのソース外部表 |
スケジュールされたリフレッシュの繰返しエグレスを低減します |
マテリアライズド・ビューのリフレッシュを安定させ、速度を上げ、リモート・スキャン時間を短縮 |
ほぼリアルタイムの集計に最適 |
|
最新のファイル・パイプライン(ランディング・ゾーン) |
|
最新データは常にホット |
||
|
小さいが頻繁に結合される参照データ |
結合で使用される小さい外部表 |
多数の小さい要求による過負荷の防止 |
結合の参照データをローカルに保持します。 |
小さいディクショナリ・データは常に最新であり、複雑なETLを維持する必要はありません。 |
|
データ・サイエンスと機能エンジニアリング |
外部表での再利用トレーニングまたは機能セット |
反復作業中のリモート読取りの削減 |
実験中の繰り返しスキャンの高速化 |
ノートブック駆動ループで適切に動作 |
|
バースティまたはスロットル・オブジェクト・ストア |
高トラフィックの外部表 |
多くのユーザーでの再試行回数の削減 |
ストア・スロットルおよび可変スループットから問合せを保護します。 |
SLAの予測可能性の向上 |
|
アイスバーグまたは大規模な分割湖 |
ホットパーティションまたはスナップショットが頻繁に読み取られる |
同じparquetストライプの繰返し読取りを回避します。 |
ホット・パーティションのデータ・ページをローカライズします。問合せ時間が安定します。 |
アイスバーグ設定ページへのクロスリンク |
|
大規模なアドホック探索 |
繰返しアクセスを表示する暫定外部表 |
調査中の返済を回避 |
ファーストパスの後にフォローアップクエリがスナッピーになる |
パイプラインをコピーせずにランプに適しています。 |
親トピック: 外部表キャッシュを使用した外部表のパフォーマンスの向上
